
| Tsf artisanal | |
|---|---|
![]() ![]() |
|
Marque:Aucune |
Type: Aucun |
Année 1938 |
|
Tubes: ECH3 - EBF2 - EF9 - EL3n - 1883 et EM4 |
Type: Superhétérodyne |
Gammes d'ondes: 4 gammes. GO, PO, OC, BE |
|
Voici le genre de radio que j’aime bien restaurer. Une caisse en bois un peu brut de décoffrage, et une présentation propre à elle-même.
Cette tsf est artisanale comme beaucoup à cette époque, donc par rapport à son jeu de tubes elle doit dater de 1937, voir 1939.
Son jeux de lampes est très standard et pour une fois, sont toutes des transco.
Cette radio a été bien conservée, la boiserie est en bonne état ainsi que le châssis. Le montage a été monté très soigneusement. L’artisan était très soigneux dans son travail, coté composant j’ai rarement vu une radio si bien montée, certaine grande marque de l’époque tel Philips aurait pu en prendre de la graine.
J’ai remarqué également un petit montage de quelques composants qui ressemble à un début de circuit imprimé, c’est vraiment du beau travail, et en avance pour cette époque.

Cette radio était équipée d’un cadre antiparasite, il reste la douille adaptatrice montée entre la douille et le tube EL3n de l’étage final. Les fils ont été coupés sauvagement.

Deux petites étiquettes sur le châssis coté des connecteurs ont attiré mon attention.
La 1ere:

Dans les années 30 la plupart des composants spécifiques des postes de TSF étaient couverts par des brevets, les schémas d'utilisation des tubes, les tubes, les haut-parleurs, etc.
Lorsqu'un industriel voulait fabriquer un poste, il devait s'acquitter des licences couvrant les différents brevets utilisés dans la fabrication de ses postes. (Comme les fabricants de PC de nos jours avec la licence de Windows)
Pour simplifier les choses et gérer les différentes licences à payer selon les brevets utilisés, le "consortium des Brevets Français de Radio" a été crée regroupant les intérêts des détenteurs de brevets, il distribuait contre payement des licences ces étiquettes B.F.R. numérotées à apposer sur les postes, prouvant que les licences avaient été payées.
La 2eme:

SCREF, il s'agit d'un syndicat professionnel de constructeurs, dont le constructeur du poste faisait partie. Il y a eu aussi le SPIR avant guerre, puis le SNIR après guerre et finalement le SCART (Syndicat des Constructeurs d'Appareils Radiorécepteurs et Téléviseurs) dont la fiche audio-vidéo du même nom a contribué à sa célébrité.
Merci au forum et surtout à HLJ pour m’avoir renseigné
A lire également sur le SCART : http://fr.wikipedia.org/wiki/P%C3%A9ritel
La restauration va être un plaisir car tous les composants sont accessibles, donc les condensateurs vont être faciles à changer.
Le jeu de tube est composé dans l’ordre:
ECH3 en oscillateur et mélangeur
EBF2 en Amplificateur Moyenne Fréquence
EF9 en Détection et Amplificateur Basse fréquence
EL3N amplificateur de puissance
1883 en valve redresseur
Et une EM4 en indicateur visuel
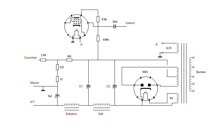
Je n’ai aucune info sur son schéma. J’ai dessiné juste son alimentation, pour trois raisons :
La 1ere la masse n’est pas branchée en direct sur le commun de la haute tension, mais à travers plusieurs résistances
La 2me, il y a une self de 750 Ω sur le positif avant l’excitation dynamique, et j’ai l’impression qu’elle a chauffé, alors je veux connaitre son utilisation.
Et enfin la 3eme, aux deux connecteurs de la self un double condo est soudé sans aucune valeur, afin de protéger la valve je veux voir qu’elle valeur je vais lui mettre.
Le reste, est plus ou moins classique et un croisement de 3 ou 4 schémas avec le même jeu on peut s’en sortir aisément

Valeur du transfo d’alimentation :
Primaire
110v = 16Ω
130v = 18 Ω
150v = 20 Ω
240v = 48 Ω
Secondaire
7v = 9 Ω
5.5v = 2 Ω
2x 390v = 350 Ω
Valeur du transfo d’impédance
Primaire 269 Ω
Secondaire 2 Ω
Valeur du HP 4 Ω
Valeur de l’excitation dynamique 1,8k Ω
Même qu’elle soit bien conservé, J’ai été quand même obligé de démonter un maximum de pièces pour repeindre le châssis, car comme nous montre la photo sous la peinture, se dernier était attaqué par de la rouille perforante, c’est souvent le cas avec un châssis en acier.

En moins de 30 minutes se dernier c’est retrouvé à nu, prêt à être poncé délicatement, et enfin peint

Changement de tous les condensateurs, comme je dis à chaque fois il faut bien faire attention à la polarisation de condensateur chimique.

Petite piqure de rappel des condensateurs de filtrage
Repérage de tous les condensateurs a changé

Le remontage n’a pas posé de problème particulier, par contre les essais cela a été une autre histoire.
Le teste de l’alimentation, transfo et valve à vide RAS
Le teste avec tous les tubes non pas du tout été concluant, en faites la self qui me semblait douteuse depuis le début et ou j’apportais une attention particulaire provoquait des étincelles entre la haute tension et la masse. Comme montre la vidéo, cette radio aurait pu prendre feu, car l’isolation des fils de cuivre de la self était défectueuse, même si à l’ohmmètre, elle me paraissait correcte, sous tension c’était une autre histoire. Cette selfs s’est mise en cours circuit avec la masse se qui bien entendu m a grillé par la même occasion une des 2 ht du transfo d’alimentions mais uniquement en charge, donc à vide cela n’était pas possible de s’en apercevoir.
Changement du transfo d’alimentation était indispensable, par contre, je ne suis pas arrivé à trouver l’utilité d’une self de filtrage. Comme je n’avais pas cette dernière de la même taille, j’ai modifié l’alimentation, qui a mon avis donne le même résultat.
Voici la modification :

Cette radio a fonctionné plusieurs heures sur mon établit pendant que je m’occupais de la caisse en bois.
Je ne pouvais pas dire que le vernis été beaucoup écaillé, mais sur les cotés cette radio avait de grosses rayures qui seraient restés visibles si je ne la ponçais pas à blanc.
Donc au boulot et surtout de l’huile de coude.
J’ai fais sur les bords un dégradé de noir au brou de noix, pour ma part et je suis le seul a trouvé un résultat moyen.
3 couches de vernis, une toile neuve, un peu de peinture dorée et la voila tout à fait correcte.
video du bon fonctionnement
juin 2015